智能问答 简体版| 繁体版
支持IPv6
无障碍
当前位置:首页 > 政府信息公开 > 法定主动公开内容 > 重点信息公开 > 教育信息 > 教育政策与规划

47项!中小学生竞赛“白名单”公示

2025-09-11 15:15     来源:央视新闻、教育部官网、中国教育报、人民日报     作者:桂林市雁山区教育局
收藏 我要收藏 公共资源调用站点 文章分享
分享 微信
头条
微博 空间 qq
【字体: 打印

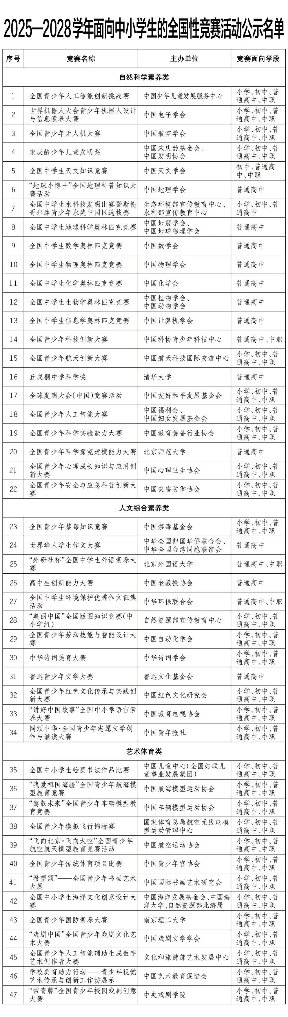
9月11日,教育部官网公示了《2025—2028学年面向中小学生的全国性竞赛活动名单》(俗称“白名单”),共47项竞赛。

和此前教育部发布的《2022—2025学年面向中小学生的全国性竞赛活动名单》相比:

今年的新名单中包括五大学科竞赛在内的31项竞赛活动得以保留;

“全国中小学信息技术创新与实践大赛”等13项活动被取消;

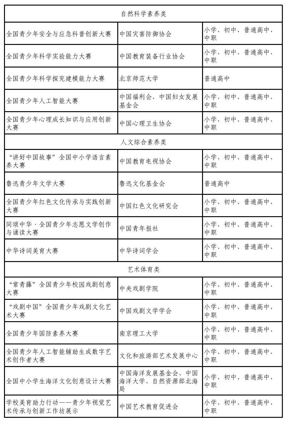
同时新增了“全国青少年人工智能大赛”在内的16项科学素养、人文素养、艺术体育类竞赛活动。


取消活动的具体名单如下:


新增活动的具体名单如下:


教育部官网公示内容显示,47项竞赛举办时间原则上为2025年9月至2028年8月,在此期间每学年举办不得超过1次,累计不超过3次。公示期为2025年9月11日至17日。



文件下载:

关联文件: