智能问答 简体版| 繁体版
支持IPv6
无障碍
当前位置:首页 > 政府信息公开 > 法定主动公开内容 > 重点信息公开 > 教育信息 > 义务教育“双减”工作

雁山区双减优秀案例(二)

2022-07-27 09:32     来源:桂林市雁山区教育局     作者:桂林市雁山区教育局
收藏 我要收藏 公共资源调用站点 文章分享
分享 微信
头条
微博 空间 qq
【字体: 打印

今天《双减优秀案例》栏目第二期,

“数学说题助双减,让说比写更精彩”;

来自大埠中心校的吴瑞芬老师,

围绕这个主题分享了自己的做法。


为深入贯彻落实“双减”政策,做到“减负不减质,减负不减效”,作为老师,大家都在想办法提高教学效率,切实减轻学生负担,以达到提质增效。

一、案例背景

中共中央办公厅、国务院办公厅印发了《关于进一步减轻义务教育阶段学生作业负担和校外培负担的意见》,要求学校教育教学质量和服务水平要进一步提升,要大力提升教育教学质量,提升学生在校学习效率,确保学生在校内学足学好。文件要求作业布置要更加科学合理,小学三至六年级书面作业平均完成时间不超过60分钟,切实减轻学生过重作业负担。

作为小学数学老师,怎样才能做到“减负不减质,减负不减效”呢?大家都知道,学生的数学成绩不够理想,大多是数学阅读能力弱,数学思维不够。老师讲解题目,学生也只是仅限于被动的听,没有真正领会题目的意思。在以往的学习中可能更多的是以刷题,写写算算来提高学习成绩,大大增加了学生的负担,短期效果有,但长期来看并不利于学生的学习。常规书写作业,老师只能看到学生的最终结果看不出孩子的思维过程,可数学学科特别注重孩子的思维过程,不知道他们的困惑点在哪里,就无法进行精准指导。

在研究桂林市个人课题《农村小学三年级学生数学阅读能力培养的研究》时,为了提高孩子们的数学阅读能力和数学语言表达能力,我曾组织学生进行过数学视频说题,那时正值疫情期间,我们采用的是在家录视频上传学习群,老师点评反馈的形式,学生喜欢,效果也很好。能否继续改进推广这个数学说题活动,促进学生数学思维的发展,从而做到减负增效呢?

二、实施亮点

(一)框架指导,掌握说题要点

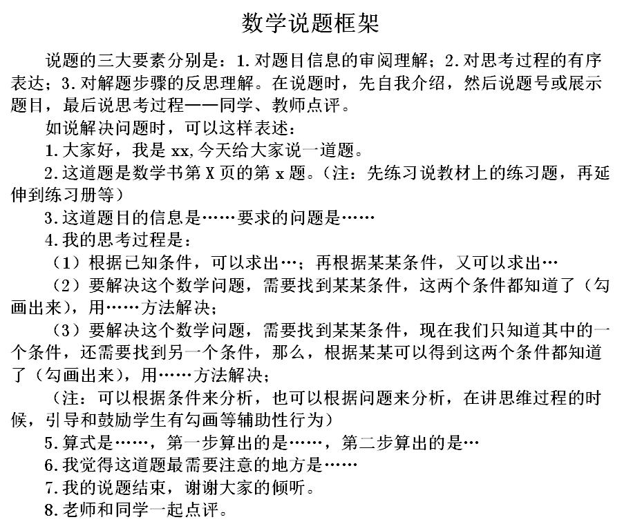
在疫情停课不停学线上视频说题期间,我曾撰写过说题方案,在方案中明确了说题三要素、说题前准备以及说题的基本程序,要求学生说题时先自我介绍,然后展示题目,告诉同学们读了题目,知道了哪些数学信息,问题是什么,并对思考过程进行有序表达。但是有些同学因为是老人机,并没有掌握说题要素,效果欠缺。于是,我撰写基本题型的说题框架,在班上进行指导,让大家掌握说题要点。为了降低难度,给同学们树立信心,我根据特点给同学们分了小组,先让大家在组内互相说,然后推荐代表上讲台说。对于一些内向、学习能力较弱的同学,可以选择一些简单的题目,最大限度地帮助他们树立自信心,给予他们被认可的机会。对于不太敢说的同学,可以先尝试照着说,熟悉说题的框架后再形成自己的风格。

(二)分层布置说题内容

作业是检验课堂教学有效性的重要抓手。文件规定每天数学课后书写作业的量要控制在20分钟内。怎样才能减少作业的数量还能提高作业的质量呢?其实作业不在于多,而在于精。每个学生的基础不一样,为了培养学生“说题”的自信心和“说题”的兴趣,在布置课后说题时,我根据班级学情,分层设计题目,让学生在“作业超市”中自主选择一题,让不同层次的学生都能吃得好吃得饱。在新课学习后,我根据新知内容,挑选一些典型题让学生说,尽量通过说一道题让学生掌握一类题。在单元结束时,我挑选平时同学们的易错题,让他们在说题反思中掌握。

(三)说题贯穿课前课中课后

在最开始的说题中,我是布置成课后作业让他们每天课后选说一题,然后第二天上课前三分钟轮着上讲台向全班展示,老师同学们听后进行点评。可学习最重要的场合是在学校,要充分利用课堂时间,提升学生在校学习效率。于是在课堂教学过程中,我经常设置问题串让他们思考讨论,并预留时间让他们同桌说一说,这个问题你怎么想?刚开始讨论环节大多数同学都是安静的坐着,没有人开头说,或许是怕说错觉得不好意思。我和他们说,让你们同桌互说就是为了让你们把自己的想法说出来,互相学习。如果你说得不对也不要紧,只要有想法敢于表达都是好的,你说出来同学听了有疑问,帮你提出来,或许你一下子就能想明白了。在我的引导下,每次课堂同桌讨论互说环节大家都行动起来,把自己的想法真实的表达出来。在讲评作业时,我经常会统计学生的作答情况并让错的同学分析下自己错的原因:我原来是怎么想的,为什么错,应该是怎样。最开始有同学滥竽充数,不对的也冒充对的,错误原因总是说粗心错。我和他们说,吴老师统计大家是否做对,是为了更好讲解让大家都学会,不是为了批评你们。到现在,他们都能直面自己的错误,也会反思自己的错误原因,会说是题目中哪句话没有理解意思,阅读不仔细,没有看清楚某两个字,计算忘记进位等等。对于有疑问的地方也敢于勇敢举手,提出自己的疑问。因为经常要他们说,所以上课听得很认真,认真听老师和同学是怎么表达的,就这样,大大提高了课堂效率

三、实施效果

(一)数学说题,促进了数学思维的发展

数学说题,提高了学生数学语言表达能力,促进了数学思维的发展。虽然之前有视频说题的经历,但那时是自己一个人说,现在要上讲台面对面说给老师和全班同学听,难免有些紧张,局促。通过老师的针对性点评指导,学生从刚开始的紧张局促、说话结巴到面对同学们阳光自信、思维清晰、语言流畅。经过一段时间的说题训练,同学们已经爱上这个活动,说题自信大方,他们像小老师一样,会根据题目信息圈一圈关键字词提醒要注意的地方,会画草图来协助分析讲解题目,有些同学在解答完后还会进行验算,并提醒同学们在解答这个题时要注意什么。经过说题活动的训练,学生的数学思维能力、语言表达能力都得到了很大提高

(二)数学说题,提高了数学学习效率,切实减轻了学生作业负担

数学说题活动的开展,让学生学会了倾听,课堂听课率得到了提高。在同学们互相说题点评中,数学知识得到了进一步的巩固,会说一道题从而会了一类题,大大提高了数学学习效率。常规作业与说题作业相结合,减少了书写作业过重的负担,提高了学生数学学习兴趣,真正做到了减负提质

(三)数学说题效果好,学校老师学习借鉴

在教研课时,学校老师很认可我班学生课堂中的数学语言表达,在讨论交流环节每个同学都能开口表达,很多老师看后纷纷学习借鉴,数学说题现已成我校特色作业

学校开展数学说题比赛

四、案例反思

换一种作业方式、换一种表达方法,数学说题助双减,让说比写更精彩。我通过传统作业与数学说题相结合,使得班级学生在数学阅读、数学语言及思维表达、自主创新、反思评价等多个方面能力得到明显提升,学生学习数学的兴趣也变得更加浓厚。活动的有效开展,得到了广大师生认可。反思整个活动,我觉得做得比较好的有以下几点:

(一)科学减负,创新增效

在本次案例中,我结合班级学生特点,通过传统作业与数学说题活动相结合,实现了由学生听老师讲的传统模式转变为学生讲给老师、同学听,同学之间互相学习,老师再点评指导的新模式,提高了数学学习效率,大大减少了学生书写作业过重的负担,增强了学生学习的积极性,切实做到了减负提质。

(二)数学学习,要注重数学思维的表达

一个同学能把问题解出来,却不一定能够表达清楚其思维过程;而一个同学能把题目讲清楚讲明白,则他的数学思考力肯定不会差。在数学说题中,老师可以根据学生的解说,清楚知道学生的困惑点在哪里,更能对症下药。在说题活动中,着重培养了学生的数学思维能力和语言表达能力,通过老师的针对性点评指导,学生从刚开始的紧张局促、说话结巴到面对同学们阳光自信、思维清晰、语言流畅。在数学说题中,经常会发现同一个题目,同学们会有不一样的思考方式和不同的表达方式,同学们在互相学习中,拓展了自己的思维。

(三)课题结题不是结束,而是新的开始

课题研究是为了解决我们教学中的困惑点,增效提质。课题结题不是结束,而是新的开始,要总结经验,不断改进推广,让成果更好的服务于我们的教学。在本次案例中,我结合自己的课题《农村小学三年级学生数学阅读能力培养的研究》,对课题成果进行改进,以研促教,提高教学效率。

“双减”只是手段和路径,教育教学质量的全面提升才是目的。减负不减学生素质,减负不减学习效果。“减负提质”任重而道远,需要我们继续摸索研究。

文件下载:

关联文件: